YC科技资讯网

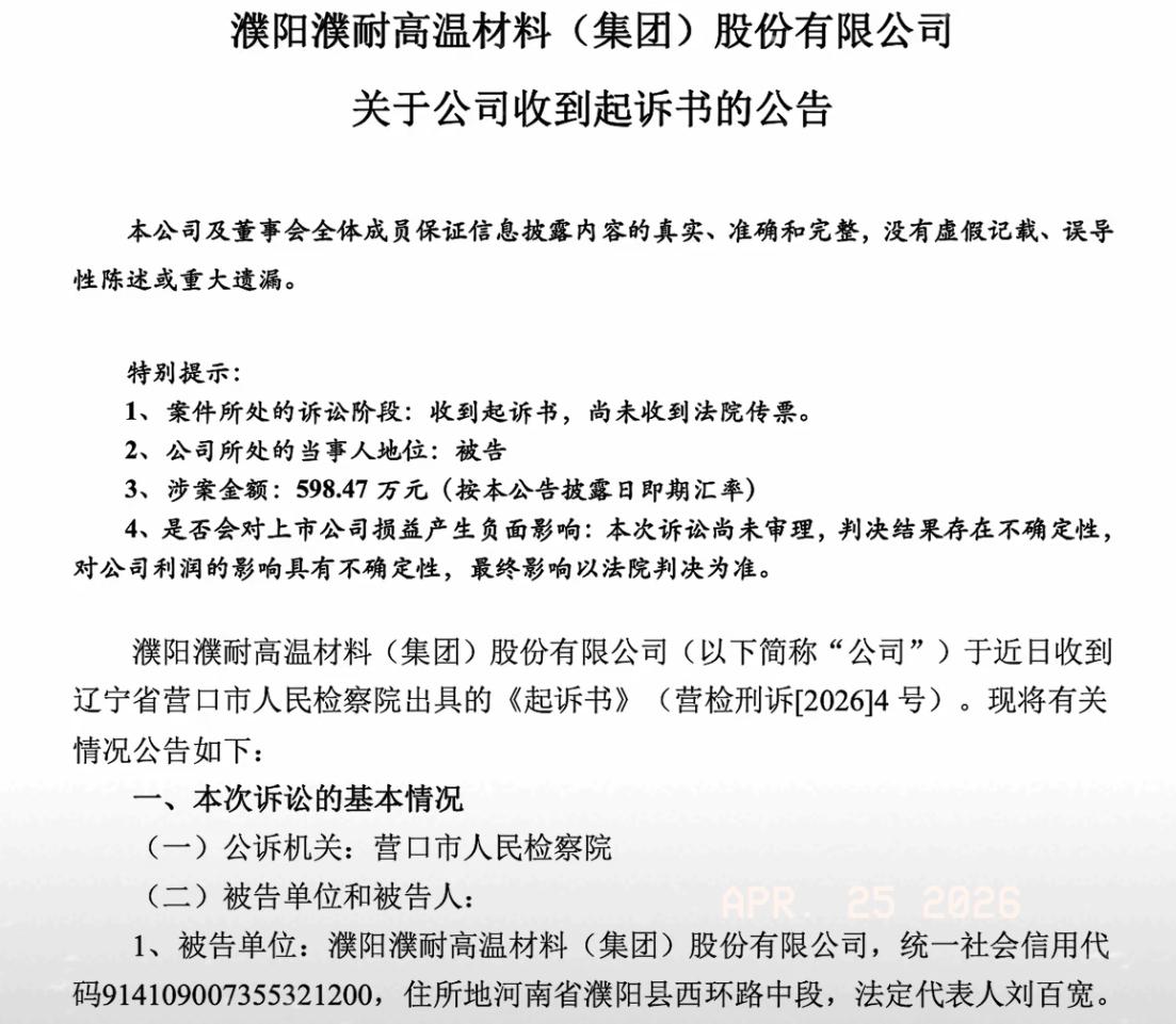
太嚣张!1243吨战略物资天然鳞片石墨被有意走私到美国。 ​近日公告,上市公司濮

太嚣张!1243吨战略物资天然鳞片石墨被有意走私到美国。
​近日公告,上市公司濮耐股份,公司副总等4人伪报品名走私被公诉

明目张胆触碰国家安全红线,为了私利出卖战略资源,真是令人心寒。

很多人不知道,天然鳞片石墨不是普通工业材料。它是高端军工、导弹、航空航天必备核心原料,属于国家严格管控的战略物资。我国早就明确划定出口红线,未经专项许可,一吨都不准随意对外流出。管控战略资源,就是守住国防安全的第一道大门。

涉案企业明知禁令,还故意铤而走险。从2023年下半年开始,濮耐股份联合物流企业,刻意篡改货物报关品名。绕过海关专项核查通道,分批把上千吨高纯鳞片石墨,偷偷运抵美国本土企业仓库。涉案金额近六百万元,全程刻意规避所有合规监管流程。

背后隐患,想想都让人后怕。美国常年囤积高端战略原材料,专门用来升级军工生产线。我们这边严防死守把控出口,那边内部人员偷偷拆墙输送物资。里外配合掏空家底,直接削弱我们的国防资源储备,给国家安全埋下长久隐患。

国家辛辛苦苦守护战略家底,守住每一寸资源优势,就是为了护住万家安稳。偏偏少数企业高管眼里只有私利,无视家国底线,不顾全民安危。

如今海关缉私、检察机关全程从严查办,涉事四名责任人全部依法追责,涉事企业同步立案处罚。绝不姑息任何倒卖战略资源、损害国家安全的行为。

真正守护国家安全,不靠口号,靠人人守住底线、守住资源、守住规矩。谁在背后掏空国家家底,谁就必将付出沉重法律代价。