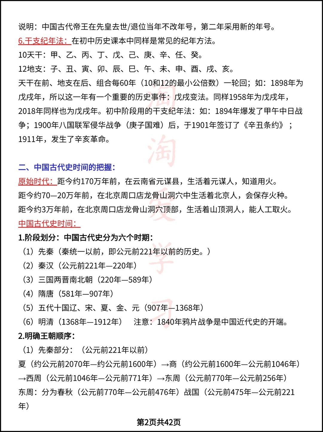
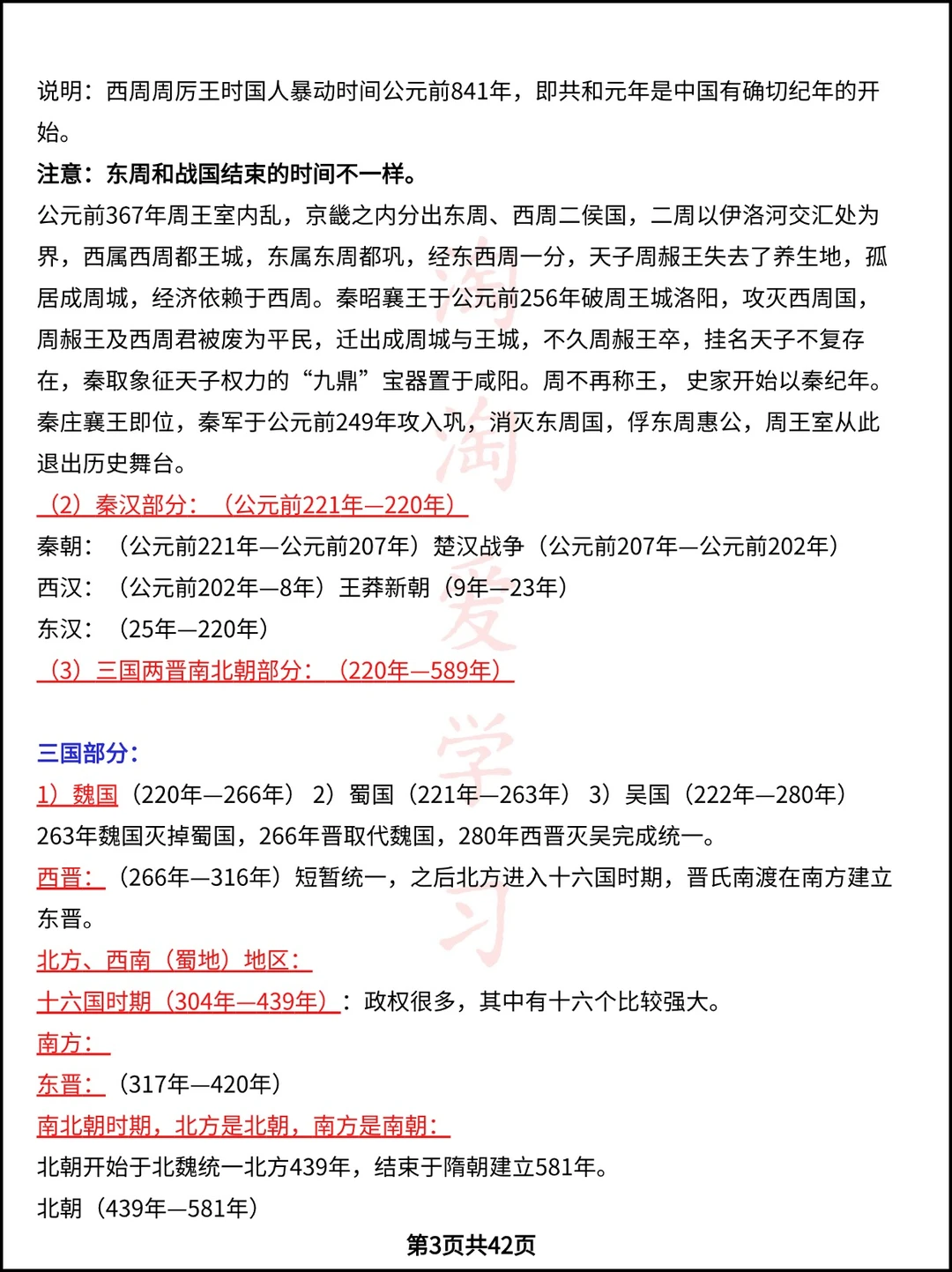
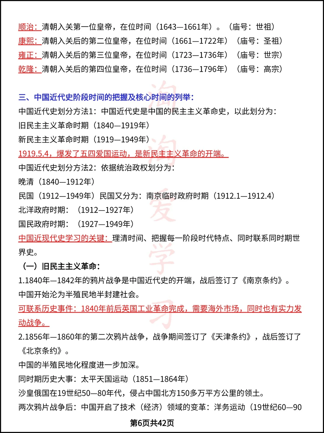
YC科技资讯网
中国史+世界史时间线梳理.
2026-03-31 15:58:36
淘淘爱学习聊生活
生活
复习资料 学习 高考历史 高中历史怎么学 高中资料 中国史 世界史时间线梳理 学霸笔记 高中历史
猜你喜欢
明代的历史,明史,没几句真话。
2026-04-22
浩梓聊社会
标签:
明代
朱瞻基
朱元璋
明朝
古人智慧
各王朝功过对比各王朝功过差异明显,汉朝功8.5、过1.5,功绩最突出;秦、唐
2026-04-16
杭州大师兄
标签:
汉朝
秦朝
晋朝
秦汉
历史揭秘
古人智慧
什么条约
2026-04-02
钢铁幽默
标签:
古人智慧
西方人不理解:为什么中国几十年没打仗,中国人依然相信他们能赢中国自1979年
2026-04-26
山寒客半青论世界
标签:
航空发动机
歼-35
歼-20
抗美援朝
历史揭秘
广州国民政府成立关键时间线(1925年)一、筹备阶段1.1925年3月:孙中山
2026-04-01
唐巴马探
标签:
孙中山
时间线
中国土葬几千年,埋了三百亿人,为啥现在看不到古坟?据专家推算,地球上总共出现过大
2026-04-27
诸葛利剑
标签:
文物
考古
古人智慧
古人午睡竟是这姿势!美国突击队也这样……
2026-04-06
思集评世界
标签:
古人智慧
秦始皇陵到底陪葬了多少人秦始皇陵的陪葬人数至今没有确切数字,但可以从三类群体大致
2026-03-31
淮哥佚史回眸
标签:
秦始皇帝陵
考古
古人智慧
热门分类
推荐
热榜
军事
NBA
体育
社会
明星八卦
娱乐
财经
科技
汽车
历史
国际
游戏
动漫
公益
搞笑
商业
互联网
数码
国际足球
房产
家居
时尚
科学探索
职场
育儿
股票
教育
影视
情感
热点
中国军情
武器
中国南海
中国足球
亚洲杯
科比
综合体育
CBA
投资
楼市
大咖秀
外汇
创业
风口
SUV
豪车
概念车
优惠
新能源
美国
欧洲
朝日韩
俄罗斯
孕期
街拍
恋爱攻略
婚姻
正能量