YC科技资讯网

不做股市的韭菜的文章

SOFC赛道爆发:氢能时代的下一个万亿风口?
 
当美股Bloom Energy

SOFC赛道爆发:氢能时代的下一个万亿风口? 当美股Bloom Energy

SOFC赛道爆发:氢能时代的下一个万亿风口? 当美股Bloom Energy
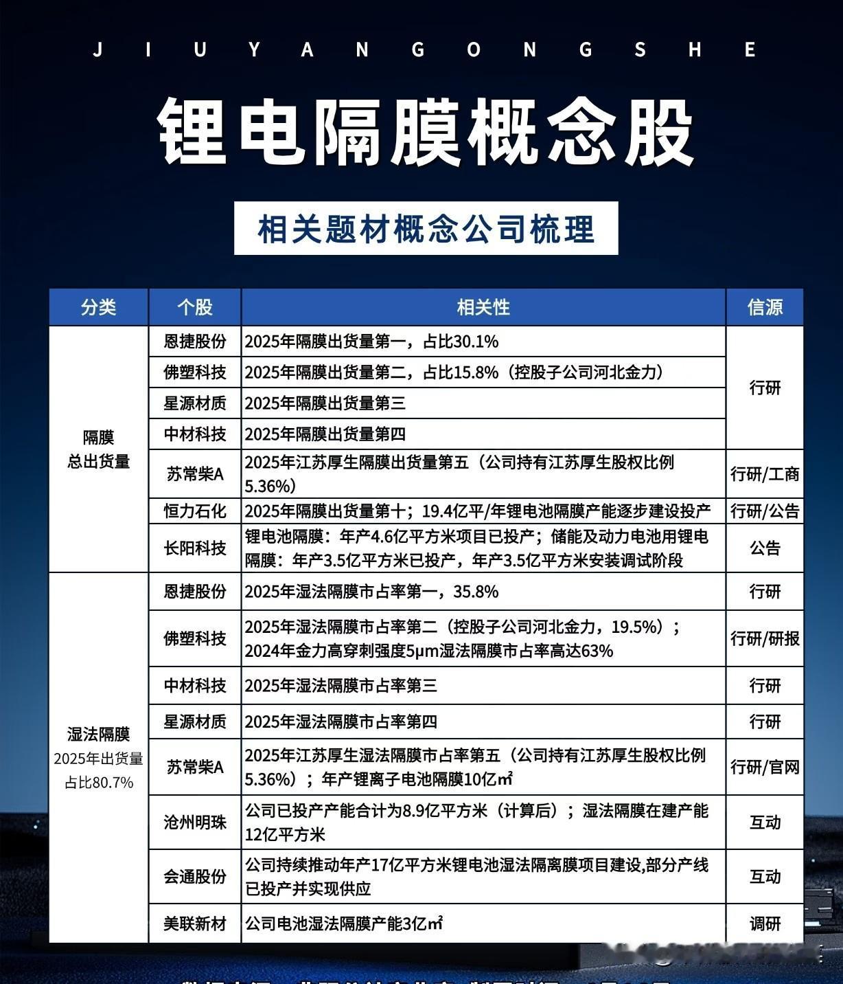
锂电隔膜:新能源电池的“隐形护城河”,谁能坐稳行业C位?
 
当新能源车、储能赛

锂电隔膜:新能源电池的“隐形护城河”,谁能坐稳行业C位? 当新能源车、储能赛

锂电隔膜:新能源电池的“隐形护城河”,谁能坐稳行业C位? 当新能源车、储能赛
算力租赁涨价潮来袭:AI算力缺口下的黄金赛道,谁能抢占先机?
 
当AI大模型训

算力租赁涨价潮来袭:AI算力缺口下的黄金赛道,谁能抢占先机? 当AI大模型训

算力租赁涨价潮来袭:AI算力缺口下的黄金赛道,谁能抢占先机? 当AI大模型训

外围利好持续释放 A股开启超跌修复行情 近期,外围市场利好信号接连落地,全球

外围利好持续释放 A股开启超跌修复行情 近期,外围市场利好信号接连落地,全球
掘金AI算力12细分“四小龙”!核心标的全梳理,把握科技新红利
 
AI算力赛道

掘金AI算力12细分“四小龙”!核心标的全梳理,把握科技新红利 AI算力赛道

掘金AI算力12细分“四小龙”!核心标的全梳理,把握科技新红利 AI算力赛道
尾盘资金抢筹!A股结构性反弹主线明确:电池与CXO成核心方向
 
4月14日,A

尾盘资金抢筹!A股结构性反弹主线明确:电池与CXO成核心方向 4月14日,A

尾盘资金抢筹!A股结构性反弹主线明确:电池与CXO成核心方向 4月14日,A
AI算力狂潮下的PCB黄金赛道:产业链全拆解,谁是真正的龙头?
 
当AI服务器

AI算力狂潮下的PCB黄金赛道:产业链全拆解,谁是真正的龙头? 当AI服务器

AI算力狂潮下的PCB黄金赛道:产业链全拆解,谁是真正的龙头? 当AI服务器
铜箔设备风口已至!复合铜箔产业化加速,谁是真正的设备龙头?
 
当复合铜箔从实验

铜箔设备风口已至!复合铜箔产业化加速,谁是真正的设备龙头? 当复合铜箔从实验

铜箔设备风口已至!复合铜箔产业化加速,谁是真正的设备龙头? 当复合铜箔从实验
锂电概念狂飙!2026超级周期全拆解,龙头与风险一文看透
 
当储能排产占比突破

锂电概念狂飙!2026超级周期全拆解,龙头与风险一文看透 当储能排产占比突破

锂电概念狂飙!2026超级周期全拆解,龙头与风险一文看透 当储能排产占比突破

4月14号,热门人气标的推演 天华新能: 刚刚起势,回踩低吸 长飞光纤: 下破

4月14号,热门人气标的推演 天华新能: 刚刚起势,回踩低吸 长飞光纤: 下破
美光停产DDR4,国产存储芯片的“换道超车”机遇来了?
 
当美光正式官宣停产D

美光停产DDR4,国产存储芯片的“换道超车”机遇来了? 当美光正式官宣停产D

美光停产DDR4,国产存储芯片的“换道超车”机遇来了? 当美光正式官宣停产D
用MACD红绿柱抓能量拐点:抄底逃顶的实战逻辑与边界
 
MACD的核心本质,就

用MACD红绿柱抓能量拐点:抄底逃顶的实战逻辑与边界 MACD的核心本质,就

用MACD红绿柱抓能量拐点:抄底逃顶的实战逻辑与边界 MACD的核心本质,就

外围扰动逐步弱化,A股短线聚焦量能博弈 周末外围谈判未达成一致,市场担忧情绪

外围扰动逐步弱化,A股短线聚焦量能博弈 周末外围谈判未达成一致,市场担忧情绪
算力时代的隐形基石:电子布如何撑起AI浪潮?
 
当AI服务器算力密度持续飙升,

算力时代的隐形基石:电子布如何撑起AI浪潮? 当AI服务器算力密度持续飙升,

算力时代的隐形基石:电子布如何撑起AI浪潮? 当AI服务器算力密度持续飙升,
AI算力卡脖子!电子玻纤布:隐形骨架撑起千亿新周期
 
当英伟达黄仁勋亲赴日本锁

AI算力卡脖子!电子玻纤布:隐形骨架撑起千亿新周期 当英伟达黄仁勋亲赴日本锁

AI算力卡脖子!电子玻纤布:隐形骨架撑起千亿新周期 当英伟达黄仁勋亲赴日本锁

4月13日,热门人气标的推演 英维克 : 抵近箱体,消化前行 中科曙光:

4月13日,热门人气标的推演 英维克 : 抵近箱体,消化前行 中科曙光:
央视点名万亿赛道!氢能,真的要爆发了吗?
 
当央视新闻联播聚焦氢能产业加速突破

央视点名万亿赛道!氢能,真的要爆发了吗? 当央视新闻联播聚焦氢能产业加速突破

央视点名万亿赛道!氢能,真的要爆发了吗? 当央视新闻联播聚焦氢能产业加速突破
固态电池:新能源的下一个“终极答案”?
 
当续航焦虑成为电动车普及的最大瓶颈,

固态电池:新能源的下一个“终极答案”? 当续航焦虑成为电动车普及的最大瓶颈,

固态电池:新能源的下一个“终极答案”? 当续航焦虑成为电动车普及的最大瓶颈,
欧洲能源危机再燃,储能赛道迎来新一轮爆发?
 
当欧洲多国因能源短缺重启火电、电

欧洲能源危机再燃,储能赛道迎来新一轮爆发? 当欧洲多国因能源短缺重启火电、电

欧洲能源危机再燃,储能赛道迎来新一轮爆发? 当欧洲多国因能源短缺重启火电、电
牛市一般都有四个阶段,就在我们都悲观失望的时候,都不看好的时候,股市往往会迎来底

牛市一般都有四个阶段,就在我们都悲观失望的时候,都不看好的时候,股市往往会迎来底

牛市一般都有四个阶段,就在我们都悲观失望的时候,都不看好的时候,股市往往会迎来底