YC科技资讯网
如霜细说游戏的文章
三角洲官方你看看阴不阴?
2026-04-10 15:29
三角洲官方你看看阴不阴?
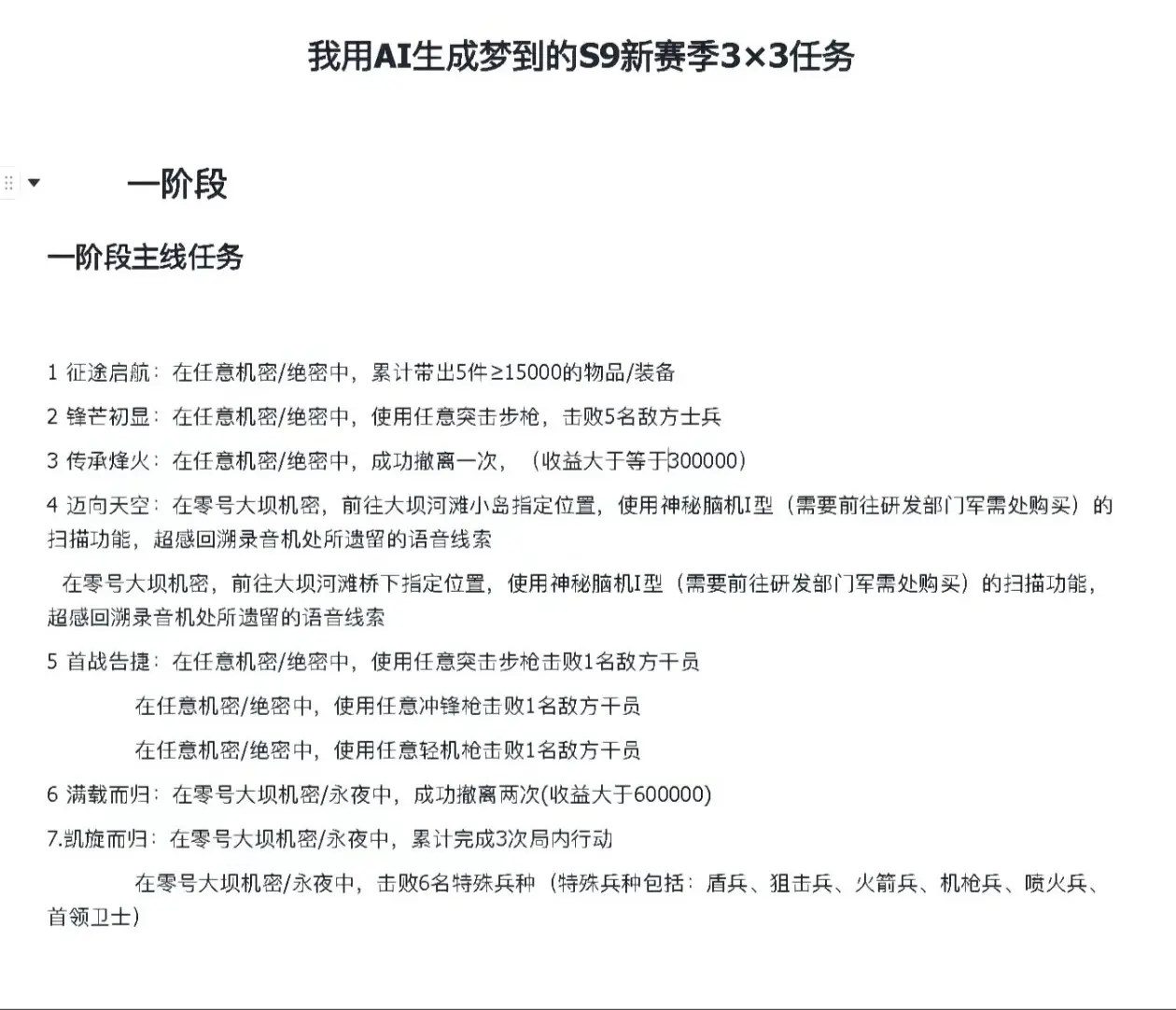
S9赛季3乘3任务一览。
2026-04-10 15:29
S9赛季3乘3任务一览。
我累铜泥丸?
2026-04-10 15:29
我累铜泥丸?
疑似S9赛季猛攻节嘉宾为姜文。
2026-04-10 07:27
疑似S9赛季猛攻节嘉宾为姜文。
S9赛季砖皮为KC17。
2026-04-09 16:26
S9赛季砖皮为KC17。
S9新刀皮观测者捆绑包爆料!!
2026-04-09 16:26
S9新刀皮观测者捆绑包爆料!!
观测者数值对比暗星数值。
2026-04-10 10:47
观测者数值对比暗星数值。
暗星数值对比观测者数值。
2026-04-09 07:46
暗星数值对比观测者数值。
背景红才是真的红。
2026-04-09 07:46
背景红才是真的红。
疑似S9赛季新刀皮捆绑包曝光!
2026-04-09 07:46
疑似S9赛季新刀皮捆绑包曝光!
这回不说是假的了吧???
2026-04-09 07:46
这回不说是假的了吧???
游戏破壁计划 三角洲行动 三角洲烽火职业联赛 我要成为三角洲高手 三角洲行动漫剧
2026-04-09 07:46
游戏破壁计划 三角洲行动 三角洲烽火职业联赛 我要成为三角洲高手 三角洲行动漫剧
都过来,围猎开始了!
2026-04-09 07:46
都过来,围猎开始了!
游戏破壁计划 三角洲行动 三角洲烽火职业联赛 我要成为三角洲高手 三角洲行动漫剧
2026-04-09 07:46
游戏破壁计划 三角洲行动 三角洲烽火职业联赛 我要成为三角洲高手 三角洲行动漫剧
古墓丽影联动捆绑包 联动皮肤干员:露娜 AKM-古墓丽影(疑似) M1...
2026-04-09 07:47
古墓丽影联动捆绑包 联动皮肤干员:露娜 AKM-古墓丽影(疑似) M1...
你的第一个砖皮是哪个?
2026-04-08 15:33
你的第一个砖皮是哪个?
何意味?
2026-04-08 15:34
何意味?
S9赛季新增物资收集品。
2026-04-08 07:35
S9赛季新增物资收集品。
S9赛季新刀皮观测者爆料。
2026-04-08 07:37
S9赛季新刀皮观测者爆料。
起来,你的使命还没有结束。
2026-04-07 16:02
起来,你的使命还没有结束。
第一页
下一页
作者信息
如霜细说游戏
感谢大家的关注
分类: 游戏
热门分类
推荐
热榜
军事
NBA
体育
社会
明星八卦
娱乐
财经
科技
汽车
历史
国际
游戏
动漫
公益
搞笑
商业
互联网
数码
国际足球
房产
家居
时尚
科学探索
职场
育儿
股票
教育
影视
情感
热点
中国军情
武器
中国南海
中国足球
亚洲杯
科比
综合体育
CBA
投资
楼市
大咖秀
外汇
创业
风口
SUV
豪车
概念车
优惠
新能源
美国
欧洲
朝日韩
俄罗斯
孕期
街拍
恋爱攻略
婚姻
正能量