YC科技资讯网

量化分析家的文章

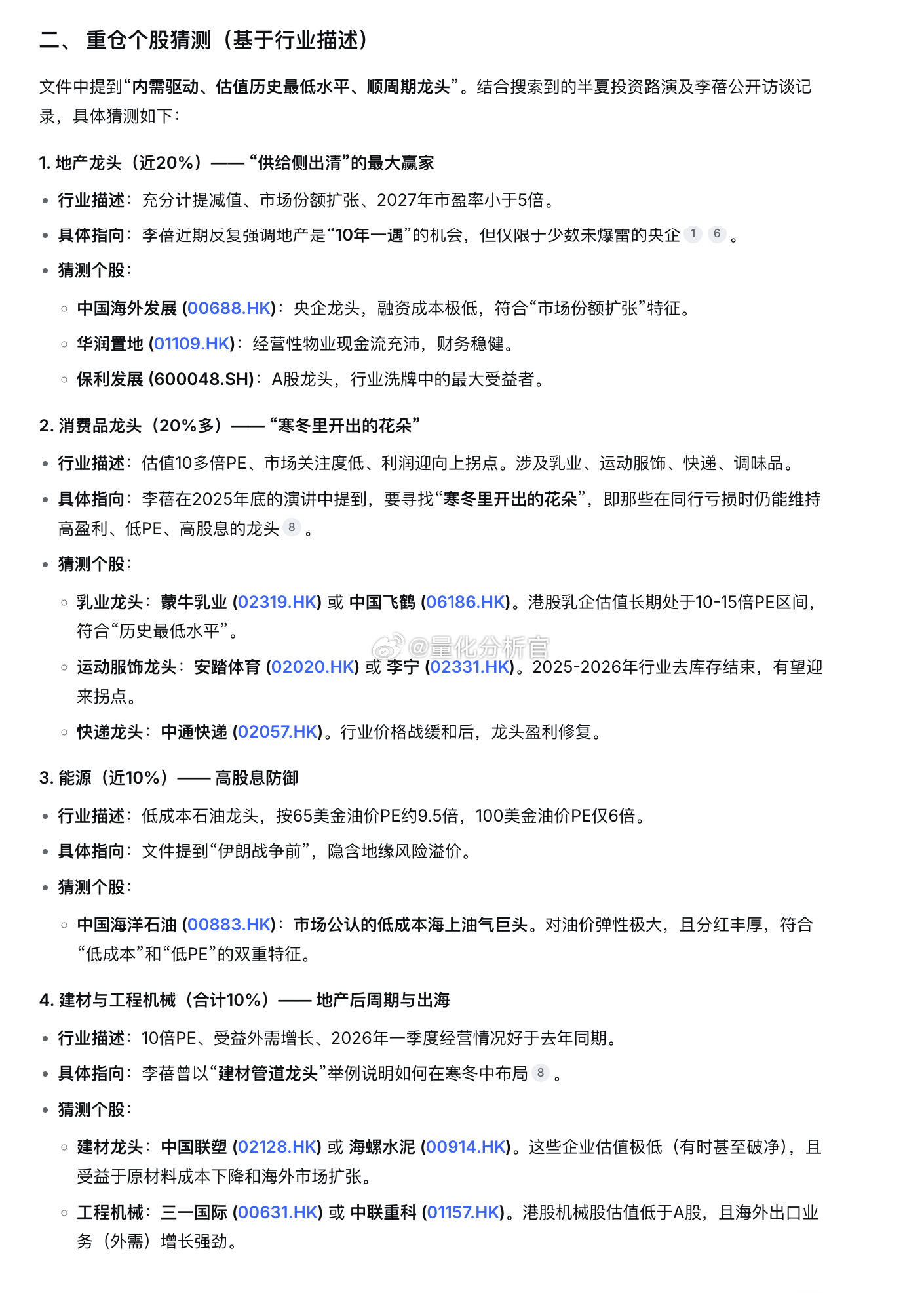
半夏投资李蓓透露的当下持仓,以及AI对其持仓的猜测(不难猜)A股港股

半夏投资李蓓透露的当下持仓,以及AI对其持仓的猜测(不难猜)A股港股

半夏投资李蓓透露的当下持仓,以及AI对其持仓的猜测(不难猜)A股港股
高盛:上海、深圳房价将反攻你怎么看?房产房价

高盛:上海、深圳房价将反攻你怎么看?房产房价

高盛:上海、深圳房价将反攻你怎么看?房产房价
为什么梅拉尼娅今天罕见发表公开讲话,否认认识爱泼斯坦,因为爱泼斯坦的资料和去年的

为什么梅拉尼娅今天罕见发表公开讲话,否认认识爱泼斯坦,因为爱泼斯坦的资料和去年的

为什么梅拉尼娅今天罕见发表公开讲话,否认认识爱泼斯坦,因为爱泼斯坦的资料和去年的
AI写作年赚200万夫妻被封号接上条,我的“出名”理论是不是早就预判了一切的社会

AI写作年赚200万夫妻被封号接上条,我的“出名”理论是不是早就预判了一切的社会

AI写作年赚200万夫妻被封号接上条,我的“出名”理论是不是早就预判了一切的社会

AI写作年赚200万夫妻被封号我的盐碱地理论里面的“出名定理”又tm应验了哈哈哈

AI写作年赚200万夫妻被封号我的盐碱地理论里面的“出名定理”又tm应验了哈哈哈
2026年开年以来的物价真的是太便宜了,我去逛超市、菜市场的时候经常被震惊到,一

2026年开年以来的物价真的是太便宜了,我去逛超市、菜市场的时候经常被震惊到,一

2026年开年以来的物价真的是太便宜了,我去逛超市、菜市场的时候经常被震惊到,一

控制北京小轿车数量,规范首都车牌管理最好的方法,我认为,是收取车牌管理费,一年不

控制北京小轿车数量,规范首都车牌管理最好的方法,我认为,是收取车牌管理费,一年不
川普是如何发起伊朗战争的?一拍脑袋就干了;据纽约时报报道,对伊朗发动战争的决定,

川普是如何发起伊朗战争的?一拍脑袋就干了;据纽约时报报道,对伊朗发动战争的决定,

川普是如何发起伊朗战争的?一拍脑袋就干了;据纽约时报报道,对伊朗发动战争的决定,
据《金融时报》报道,伊朗要求通过霍尔木兹海峡的油轮以加密货币形式支付过路费,包括

据《金融时报》报道,伊朗要求通过霍尔木兹海峡的油轮以加密货币形式支付过路费,包括

据《金融时报》报道,伊朗要求通过霍尔木兹海峡的油轮以加密货币形式支付过路费,包括

美国仍在公开推动该海峡的自由开放,但伊朗方面丝毫没有松手的意思。据一名船员与《华

美国仍在公开推动该海峡的自由开放,但伊朗方面丝毫没有松手的意思。据一名船员与《华
不是说金融行业降薪了吗a股港股

不是说金融行业降薪了吗a股港股

不是说金融行业降薪了吗a股港股

President Donald J. Trump appeared to en

President Donald J. Trump appeared to en
伊朗战争刚开始的时候,也就是一个月前,在星球里面最重要的一条嘱咐

伊朗战争刚开始的时候,也就是一个月前,在星球里面最重要的一条嘱咐

伊朗战争刚开始的时候,也就是一个月前,在星球里面最重要的一条嘱咐
段永平上周说自己泡泡玛特股票还没买够。没想到,跌了一周之后,今天开始骂人了,说:

段永平上周说自己泡泡玛特股票还没买够。没想到,跌了一周之后,今天开始骂人了,说:

段永平上周说自己泡泡玛特股票还没买够。没想到,跌了一周之后,今天开始骂人了,说:

希望这次大道段永平买够泡泡玛特的仓位,别再来“腾讯我只有不到1%”这种把戏了

希望这次大道段永平买够泡泡玛特的仓位,别再来“腾讯我只有不到1%”这种把戏了
阿里巴巴营收近12年增长了几十倍,可是扣除通胀因素,投资阿里股票的回报是负的,请

阿里巴巴营收近12年增长了几十倍,可是扣除通胀因素,投资阿里股票的回报是负的,请

阿里巴巴营收近12年增长了几十倍,可是扣除通胀因素,投资阿里股票的回报是负的,请

国家花那么多钱修了四通八达的地铁,但是现在大家都改坐电鸡(电动自行车)了,人行车

国家花那么多钱修了四通八达的地铁,但是现在大家都改坐电鸡(电动自行车)了,人行车
看到老登私募怒骂小米半年腰斩,我觉得挺搞笑的,怎么拉到60的时候不骂呢?

看到老登私募怒骂小米半年腰斩,我觉得挺搞笑的,怎么拉到60的时候不骂呢?

看到老登私募怒骂小米半年腰斩,我觉得挺搞笑的,怎么拉到60的时候不骂呢?

沃伦·巴菲特:"如果为了增加 1%或 5%的净资产,必须与那些让我反胃的人相处,

沃伦·巴菲特:"如果为了增加 1%或 5%的净资产,必须与那些让我反胃的人相处,

皮特·赫格塞斯解雇陆军参谋长兰迪·乔治将军原因分析:在军事行动升级期间,撤换军事

皮特·赫格塞斯解雇陆军参谋长兰迪·乔治将军原因分析:在军事行动升级期间,撤换军事