YC科技资讯网
擒牛军师的文章
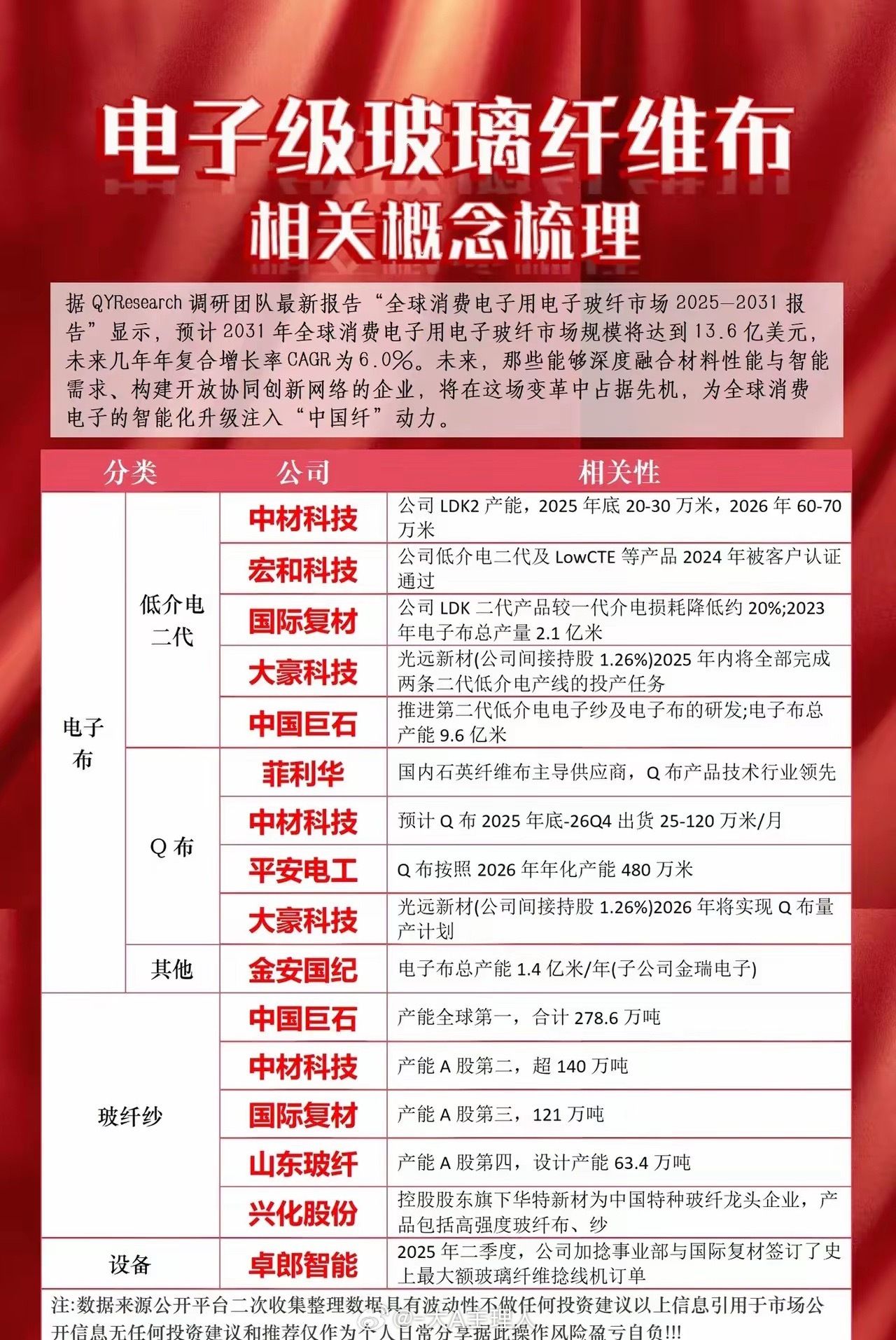
电子级玻璃纤维布相关概念梳理、
2026-04-13 20:57
擒牛军师
电子级玻璃纤维布相关概念梳理、
AI算力十大细分领域,看看其中都有谁?里面谁最有重大受益。这十大细分领域可分为,
2026-04-13 20:55
擒牛军师
AI算力十大细分领域,看看其中都有谁?里面谁最有重大受益。这十大细分领域可分为,
2026年4月13日十大热点科技及其产业链核心龙头1. CPO / 光模块(共封
2026-04-13 19:40
擒牛军师
2026年4月13日十大热点科技及其产业链核心龙头1. CPO / 光模块(共封
短线进出场口诀1、仙人指路,大胆进入股价处于上升趋势中时,若出现带长上影线的小阳
2026-04-13 19:38
擒牛军师
短线进出场口诀1、仙人指路,大胆进入股价处于上升趋势中时,若出现带长上影线的小阳
4月13日A股涨停复盘:储能,锂电、CPO等板块持续走强
2026-04-13 19:37
擒牛军师
4月13日A股涨停复盘:储能,锂电、CPO等板块持续走强
尾盘股!昂利康,创新药,美诺华高位横盘,它调整4天了,左侧交易,博弈反包趋势上行
2026-04-13 13:29
擒牛军师
尾盘股!昂利康,创新药,美诺华高位横盘,它调整4天了,左侧交易,博弈反包趋势上行
电路印制板(PCB)板块大涨,埃科光电,生益电子等科创板标的资金抱团,同样是光模
2026-04-13 12:01
擒牛军师
电路印制板(PCB)板块大涨,埃科光电,生益电子等科创板标的资金抱团,同样是光模
盘中速递!科技线,趋势大牛中际旭创,新易盛,天孚通信高位震荡,胜宏科技,东山精密
2026-04-13 10:18
擒牛军师
盘中速递!科技线,趋势大牛中际旭创,新易盛,天孚通信高位震荡,胜宏科技,东山精密
学好交易,要学会看K线图,看趋势,找到压力点,找到支撑点。万变不离其宗,认真打磨
2026-04-12 22:48
擒牛军师
学好交易,要学会看K线图,看趋势,找到压力点,找到支撑点。万变不离其宗,认真打磨
早盘计划!美伊谈判未达成,陷入僵局,意料之中,做好打持久战的准备。医药线,策略金
2026-04-12 22:38
擒牛军师
早盘计划!美伊谈判未达成,陷入僵局,意料之中,做好打持久战的准备。医药线,策略金
液冷市场爆发!千亿赛道、增速70%+,八大核心龙头全梳理一、行业爆发核心逻辑-
2026-04-12 16:57
擒牛军师
液冷市场爆发!千亿赛道、增速70%+,八大核心龙头全梳理一、行业爆发核心逻辑-
储能概念相关企业的完整龙头分类汇总一、储能电池制造龙头宁德时代:全球储能电池与电
2026-04-12 16:56
擒牛军师
储能概念相关企业的完整龙头分类汇总一、储能电池制造龙头宁德时代:全球储能电池与电
均线六形态,抓涨避跌一招制敌!1. 金叉5日均线上穿10日均线,且成交量配合放大
2026-04-12 10:43
擒牛军师
均线六形态,抓涨避跌一招制敌!1. 金叉5日均线上穿10日均线,且成交量配合放大
周期共振口诀:月线向上、周线突破、日线回踩,才是真正好买点
2026-04-12 10:41
擒牛军师
周期共振口诀:月线向上、周线突破、日线回踩,才是真正好买点
国之重器!中国20家“唯一性”科技龙头盘点。这些公司中最具投资价值的科技龙头有哪
2026-04-12 10:39
擒牛军师
国之重器!中国20家“唯一性”科技龙头盘点。这些公司中最具投资价值的科技龙头有哪
第一页
作者信息
擒牛军师
感谢大家的关注
分类: 财经
热门分类
推荐
热榜
军事
NBA
体育
社会
明星八卦
娱乐
财经
科技
汽车
历史
国际
游戏
动漫
公益
搞笑
商业
互联网
数码
国际足球
房产
家居
时尚
科学探索
职场
育儿
股票
教育
影视
情感
热点
中国军情
武器
中国南海
中国足球
亚洲杯
科比
综合体育
CBA
投资
楼市
大咖秀
外汇
创业
风口
SUV
豪车
概念车
优惠
新能源
美国
欧洲
朝日韩
俄罗斯
孕期
街拍
恋爱攻略
婚姻
正能量