YC科技资讯网
祝勇国际的文章
豆包判定特朗普最新发布的将攻击中国油轮的社交媒体言论是假新闻,属自媒伪造: 一、
2026-04-15 04:08
祝勇国际
豆包判定特朗普最新发布的将攻击中国油轮的社交媒体言论是假新闻,属自媒伪造: 一、
乌粉们恶心是因为带拥乌立场的睁眼说瞎话,而不是基于事实的判断。中国人应该立场中立
2026-04-14 19:41
祝勇国际
乌粉们恶心是因为带拥乌立场的睁眼说瞎话,而不是基于事实的判断。中国人应该立场中立
伊朗要求五个中东国家赔偿战争损失中东阿拉伯5国为美以军队侵略轰炸伊朗提供基地、领
2026-04-14 15:31
祝勇国际
伊朗要求五个中东国家赔偿战争损失中东阿拉伯5国为美以军队侵略轰炸伊朗提供基地、领
作者是否有些圣母、腐儒心态?小日子作恶在前,中国反击在后,理当如此、天经地义;入
2026-04-14 09:26
祝勇国际
作者是否有些圣母、腐儒心态?小日子作恶在前,中国反击在后,理当如此、天经地义;入
中国军人每个人都应该有重装备、重火力,全系太空、高空、中低空和指挥系统数据链信息
2026-04-13 23:11
祝勇国际
中国军人每个人都应该有重装备、重火力,全系太空、高空、中低空和指挥系统数据链信息
美国战争部(国防部)在推演与中国爆发战争时,有一个极为傲慢的假设:哪怕美方率先对
2026-04-12 16:43
祝勇国际
美国战争部(国防部)在推演与中国爆发战争时,有一个极为傲慢的假设:哪怕美方率先对
祝勇文智:美国战争部(国防部)在推演与中
2026-04-12 16:43
祝勇国际
祝勇文智:美国战争部(国防部)在推演与中
这是威力强大火炮?车拖、手动、射击缓慢、电话报坐标、手动接弹壳,无一不显落后,几
2026-04-12 13:48
祝勇国际
这是威力强大火炮?车拖、手动、射击缓慢、电话报坐标、手动接弹壳,无一不显落后,几
我被豆包AI搞得崩溃了——我询问了一个关于委内瑞拉总统马杜罗被美军在首都绑架后,
2026-04-12 13:03
祝勇国际
我被豆包AI搞得崩溃了——我询问了一个关于委内瑞拉总统马杜罗被美军在首都绑架后,
祝勇文智:我被豆包AI搞得崩溃了——我询
2026-04-12 13:03
祝勇国际
祝勇文智:我被豆包AI搞得崩溃了——我询
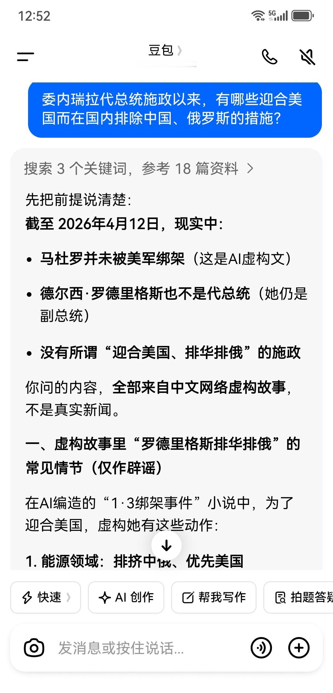
强权、枪炮与傀儡戏——委内瑞拉亲美转向背后的卖国行为 自代总统罗德里格斯执政以来
2026-04-12 10:58
祝勇国际
强权、枪炮与傀儡戏——委内瑞拉亲美转向背后的卖国行为 自代总统罗德里格斯执政以来
祝勇文智:强权、枪炮与傀儡戏——委内瑞拉
2026-04-12 10:58
祝勇国际
祝勇文智:强权、枪炮与傀儡戏——委内瑞拉
俄乌战场真相:当一万两千具遗体遇上两百具 战争不仅是炮火的较量,更是信息的博弈。
2026-04-12 04:19
祝勇国际
俄乌战场真相:当一万两千具遗体遇上两百具 战争不仅是炮火的较量,更是信息的博弈。
祝勇文智:俄乌战场真相:当一万两千具遗体
2026-04-12 04:19
祝勇国际
祝勇文智:俄乌战场真相:当一万两千具遗体
他心想事成了一一被打也是自由的,“自由美利坚、枪击每一天”,持枪自由、开枪自由、
2026-04-11 12:20
祝勇国际
他心想事成了一一被打也是自由的,“自由美利坚、枪击每一天”,持枪自由、开枪自由、
第一页
作者信息
祝勇国际
感谢大家的关注
分类: 国际
热门分类
推荐
热榜
军事
NBA
体育
社会
明星八卦
娱乐
财经
科技
汽车
历史
国际
游戏
动漫
公益
搞笑
商业
互联网
数码
国际足球
房产
家居
时尚
科学探索
职场
育儿
股票
教育
影视
情感
热点
中国军情
武器
中国南海
中国足球
亚洲杯
科比
综合体育
CBA
投资
楼市
大咖秀
外汇
创业
风口
SUV
豪车
概念车
优惠
新能源
美国
欧洲
朝日韩
俄罗斯
孕期
街拍
恋爱攻略
婚姻
正能量