大货车全新限行路段和时段,4月10日开始实行,南沙城区多个小区可以睡个安静觉了!
为了避免违章,开大货车进入南沙的司机师傅也得多留心禁行路段和时间段。
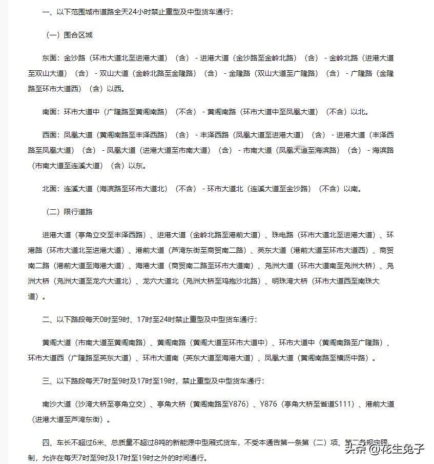
24小时禁行:
大货车主要包括了南沙蕉门河两岸的核心区域、进港大道、港前大道、凫洲大桥、明珠湾大桥等路段。
夜间(0时~9时、17时~24时)禁行:
黄阁大道、黄阁南路、环市大道、凤凰大道等路段。
上下班高峰期(7时~9时、17时~19时)禁行:
南沙大道、亭角大桥、y876、港前大道。
从地图上看,属于南沙城区的楼盘小区夜晚基本上可以避过大货车强大噪音的干扰影响了。
而亭角的南沙天汇似乎就没有那么好运气,上下班高峰期(7时~9时、17时~19时)禁行的路段南沙大道过了万洲大桥,再通行到亭角大桥这一段,19时至次日7时这段时间,也就是夜晚,是允许大货车通行的。
对于一些不了解南沙区域的大货车司机师傅来说,看禁行路段分得这么细,确实会有点懵,只能尽量多留意地图上的导航系统提醒。
如果不是从南沙辖区内前往南沙港各期的码头,比如说从番禺方向开去南沙港码头,有没有完全可以避免禁行的路段呢?看了一下地图,有是有,走111省道(番中公路),经过上横沥大桥、下横沥大桥,随后进入灵新大道,转进红莲大桥,就进入了龙穴岛。(图12)
分时段和路段禁行大货车的区域,能限制夜间大货车的噪音,那么夜间没有禁行大货车的路段该如何最大程度降低噪音影响?还是得加强大货车超速现象的执法力度,比如在黄阁南路,有的大货车就开得太快了,经常会遇到一些大货车超过60公里时速来行驶,不仅噪音大,其实也危险。











