YC科技资讯网

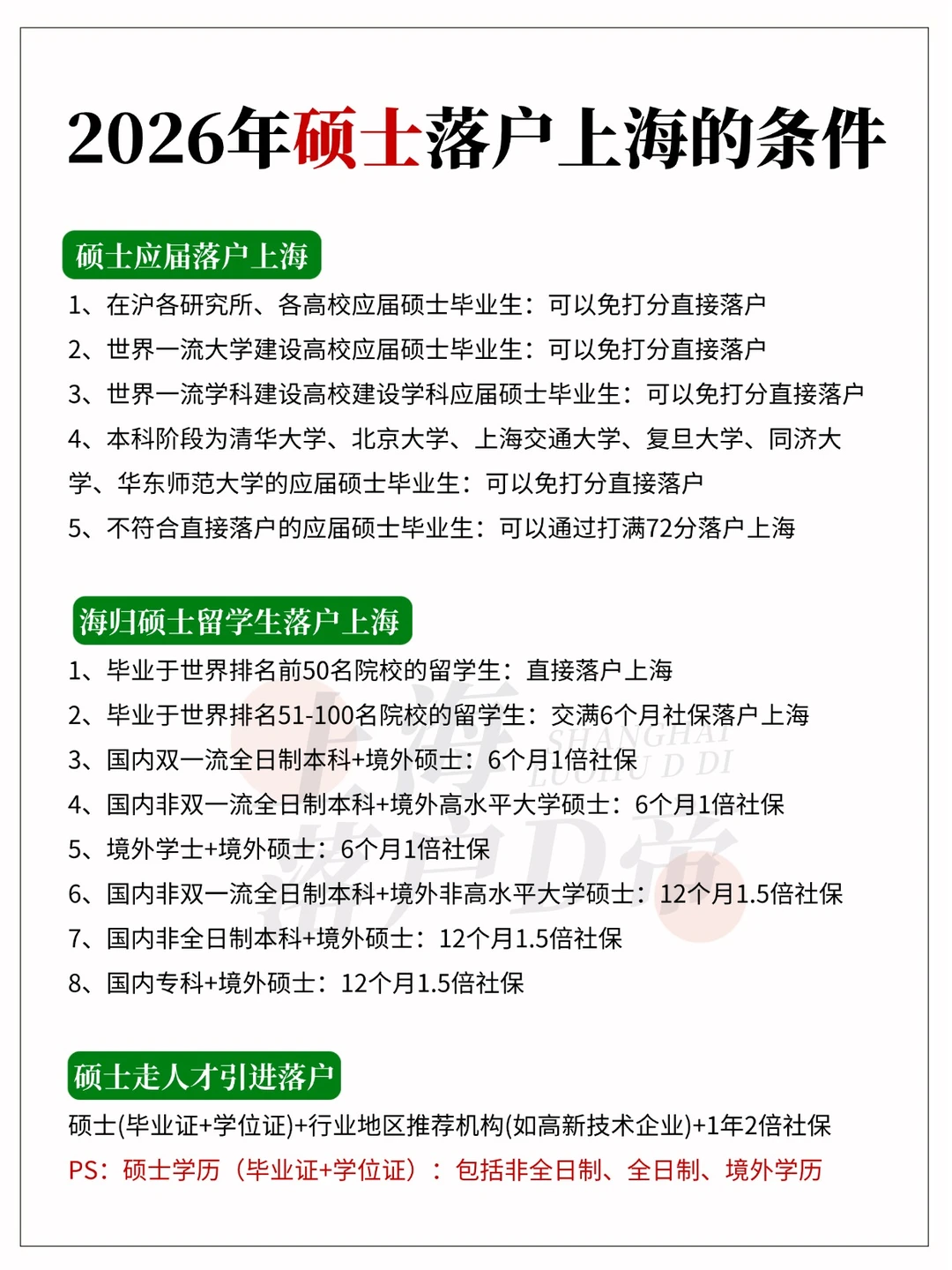
2026年硕士落户上海的条件!

✅硕士应届落户上海
1、在沪各研究所、各高校应届硕士毕业生:可以免打分直接落户
2、世界一流大学建设高校应届硕士毕业生:可以免打分直接落户
3、世界一流学科建设高校建设学科应届硕士毕业生:可以免打分直接落户
4、本科阶段为清华大学、北京大学、上海交通大学、复旦大学、同济大学、华东师范大学的应届硕士毕业生:可以免打分直接落户
5、不符合直接落户的应届硕士毕业生:可以通过打满72分落户上海

✅海归硕士留学生落户上海
1、毕业于世界排名前50名院校的留学生:直接落户上海
2、毕业于世界排名51-100名院校的留学生:交满6个月社保落户上海
3、国内双一流全日制本科+境外硕士:6个月1倍社保
4、国内非双一流全日制本科+境外高水平大学硕士:6个月1倍社保
5、境外学士+境外硕士:6个月1倍社保
6、国内非双一流全日制本科+境外非高水平大学硕士:12个月1.5倍社保
7、国内非全日制本科+境外硕士:12个月1.5倍社保
8、国内专科+境外硕士:12个月1.5倍社保

✅硕士走人才引进落户
硕士(毕业证+学位证)+行业地区推荐机构(如高新技术企业)+1年2倍社保
PS:硕士学历(毕业证+学位证):包括非全日制、全日制、境外学历