YC科技资讯网
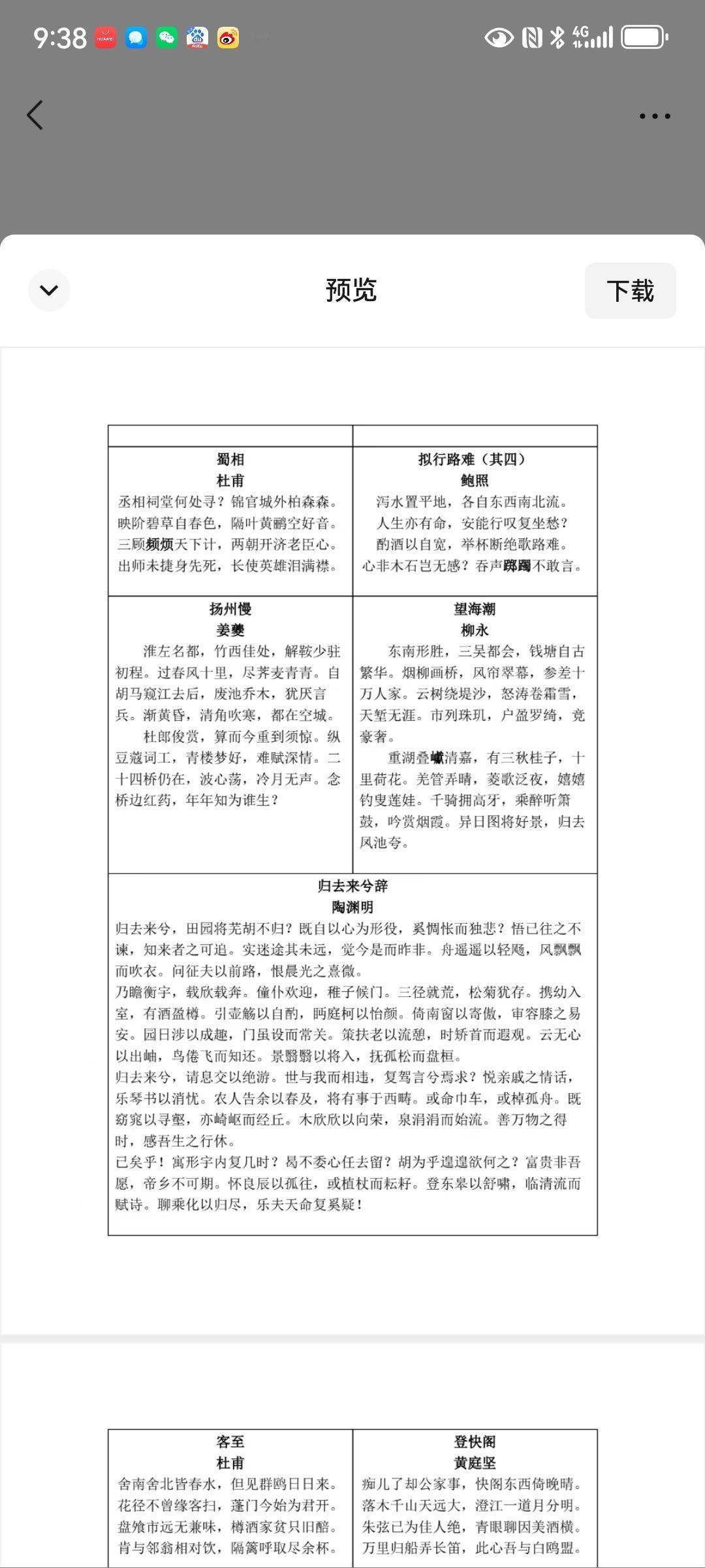
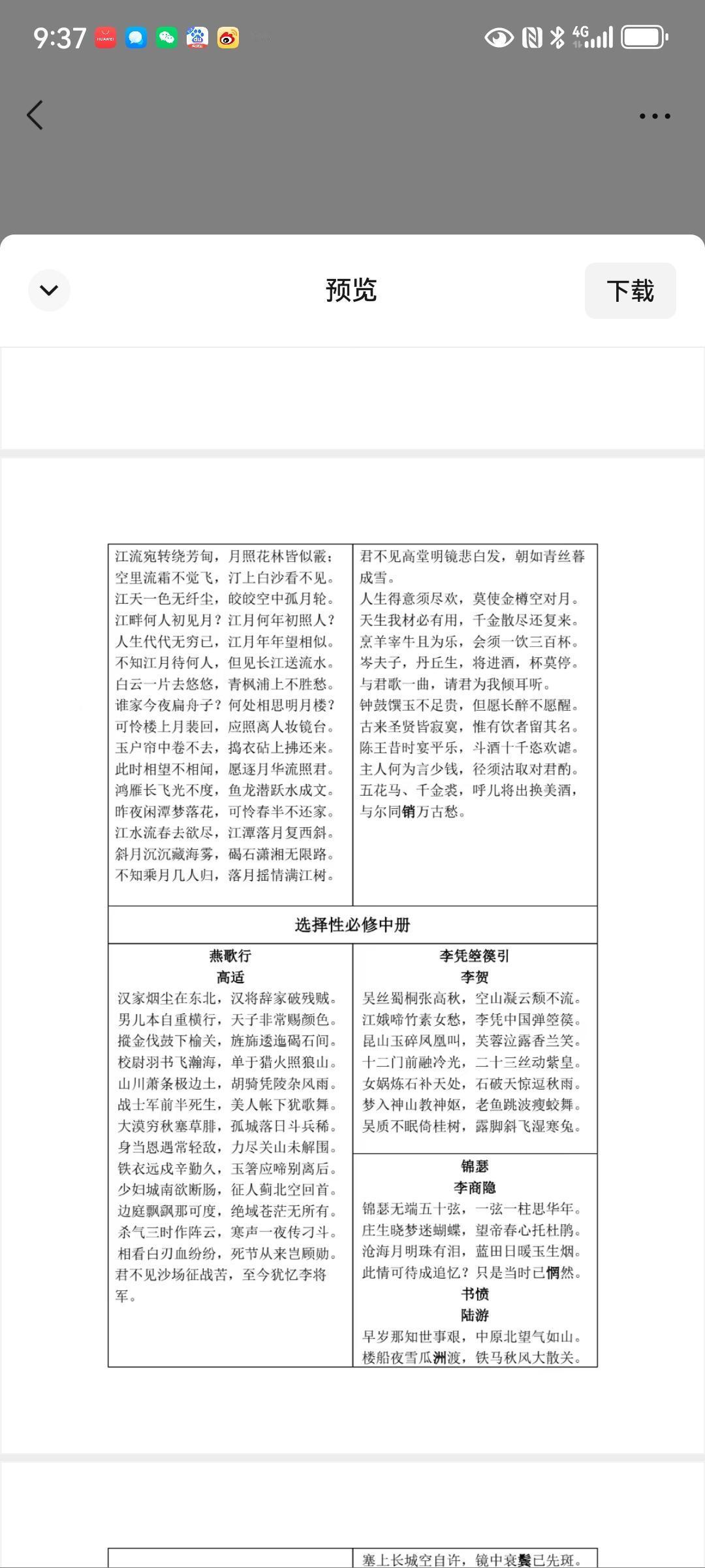
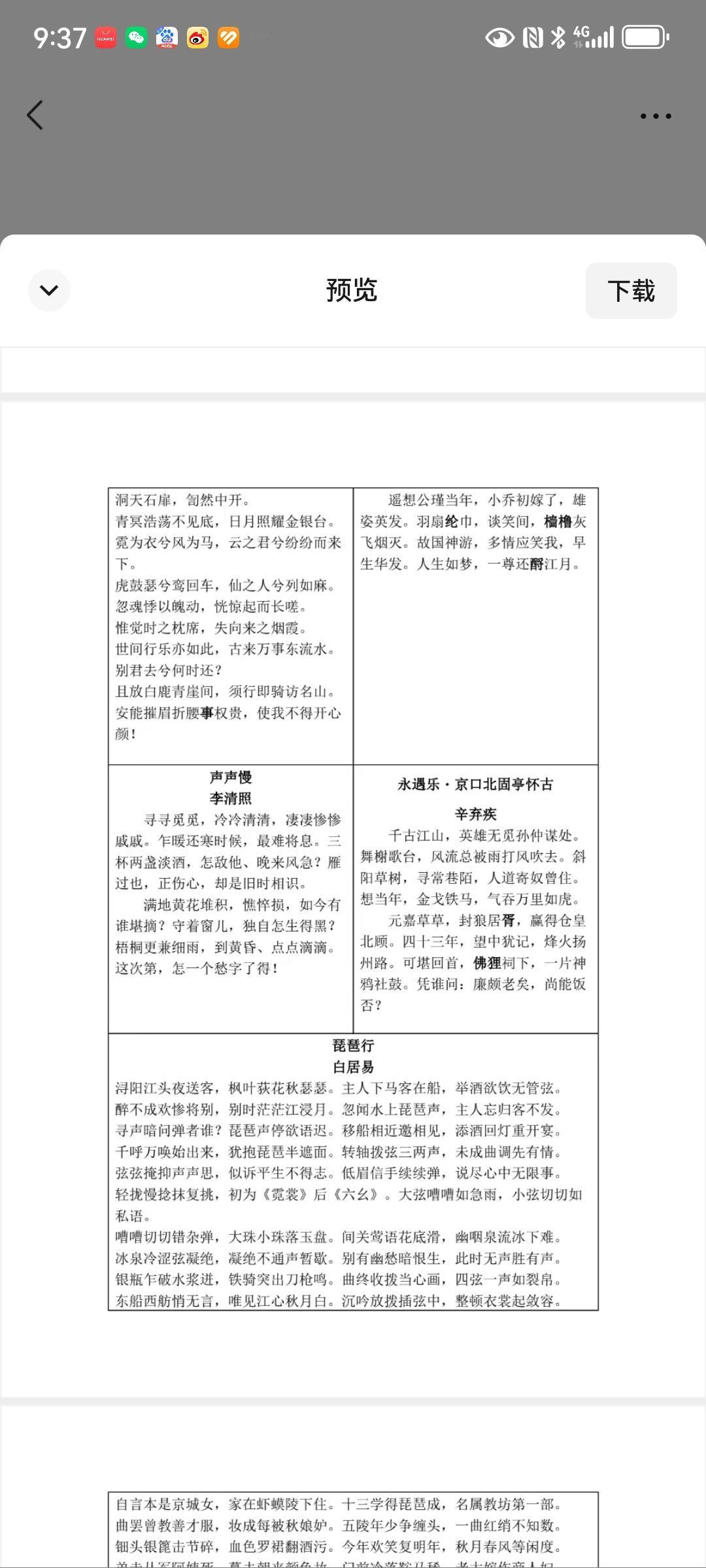
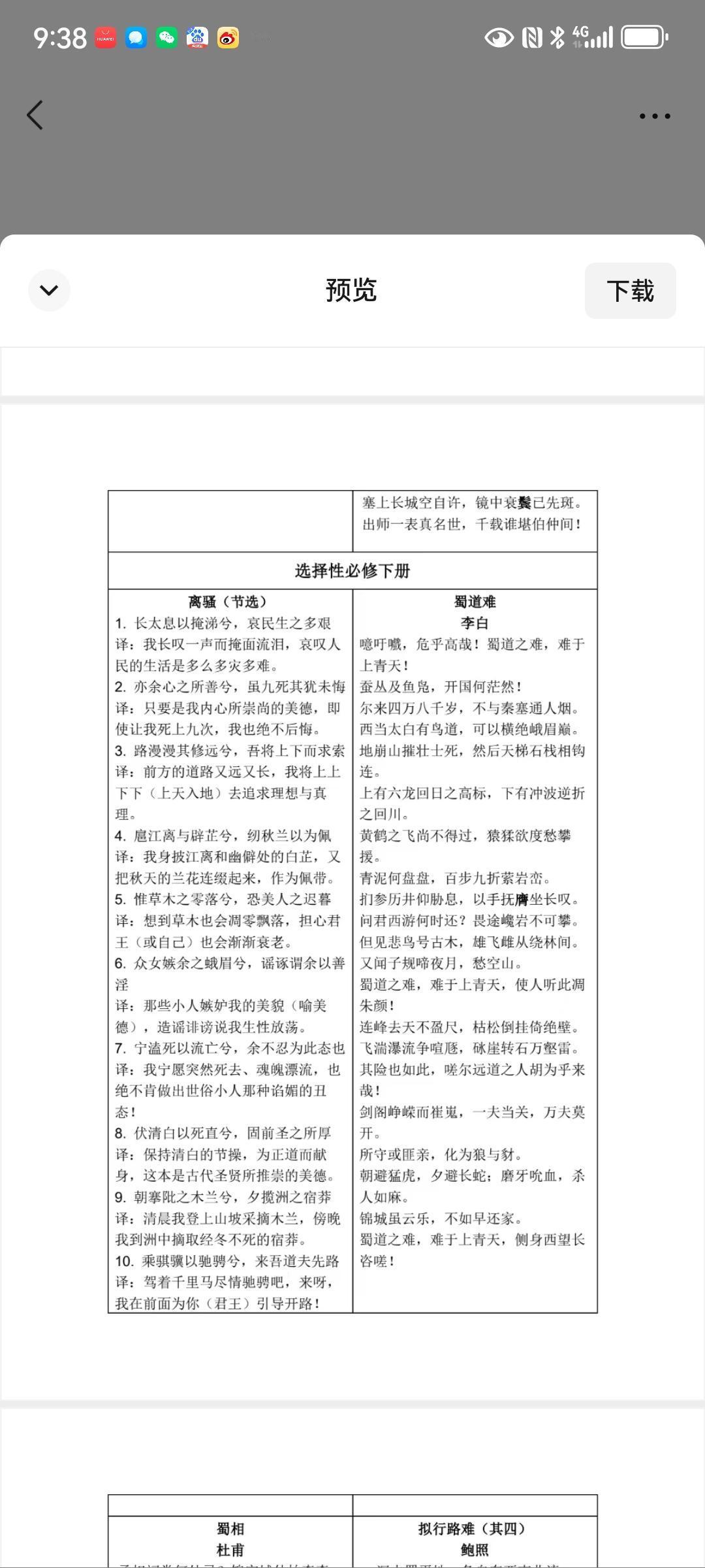
高考语文必备诗词全集 背诵诗词,特别是古文对我这种记忆力不好的人来说是种煎熬。好
2026-04-17 14:48:03
言阅明111
旅游
高考语文必备诗词全集
背诵诗词,特别是古文对我这种记忆力不好的人来说是种煎熬。好在我记得慢忘得也慢,高考过去近40年了,很多诗词还能背的出大部分。但学习古文除了培养点文学素养,在工作中基本用不上。
猜你喜欢
科学尽头是玄学,并非回归迷信——所谓“科学的尽头是玄学”,并非要退回到盲目
2026-04-16
淄博高宾田园客
如此权威
2026-04-15
昕瞳瓜田聊娱
知道你也一样不善于表白
2026-04-16
可可的谈商业
标签:
表白
当代的女子擅长对对子,古代的女子擅长吟咏诗词!这块你懂多少呢?
2026-04-16
纤纤戏说小姐姐
标签:
诗词
划到蓝脸文殊菩萨,千万别划走,许愿真的很灵!!!!
2026-04-16
宁宁的笔记
标签:
文殊菩萨
许愿
𝗹𝗶𝘃𝗲𝗽𝗵𝗼𝘁𝗼‣︎ı||ııı||ıı‘’
2026-04-16
酒窝妮娜
“开战即封门”,这话不是吓唬人。什么叫“开战即封门”?意思很简单:一旦中日之
2026-04-17
慕蕊看趣事
标签:
中日
日本
张凌赫平时看着挺佛系的😂
2026-04-16
红看看娱乐
标签:
张凌赫
热门分类
推荐
热榜
军事
NBA
体育
社会
明星八卦
娱乐
财经
科技
汽车
历史
国际
游戏
动漫
公益
搞笑
商业
互联网
数码
国际足球
房产
家居
时尚
科学探索
职场
育儿
股票
教育
影视
情感
热点
中国军情
武器
中国南海
中国足球
亚洲杯
科比
综合体育
CBA
投资
楼市
大咖秀
外汇
创业
风口
SUV
豪车
概念车
优惠
新能源
美国
欧洲
朝日韩
俄罗斯
孕期
街拍
恋爱攻略
婚姻
正能量