印度阿三交友不慎,彻底傻眼,眼巴巴看着两邻国崛起,一个是越南,一个是巴基斯坦!莫迪扬言的“世界工厂”沦为全世界笑柄。
评:印度这才叫一手好牌打得稀烂,交友不慎和战略跑偏,眼睁睁看着左右邻居起飞,自己干瞪眼!
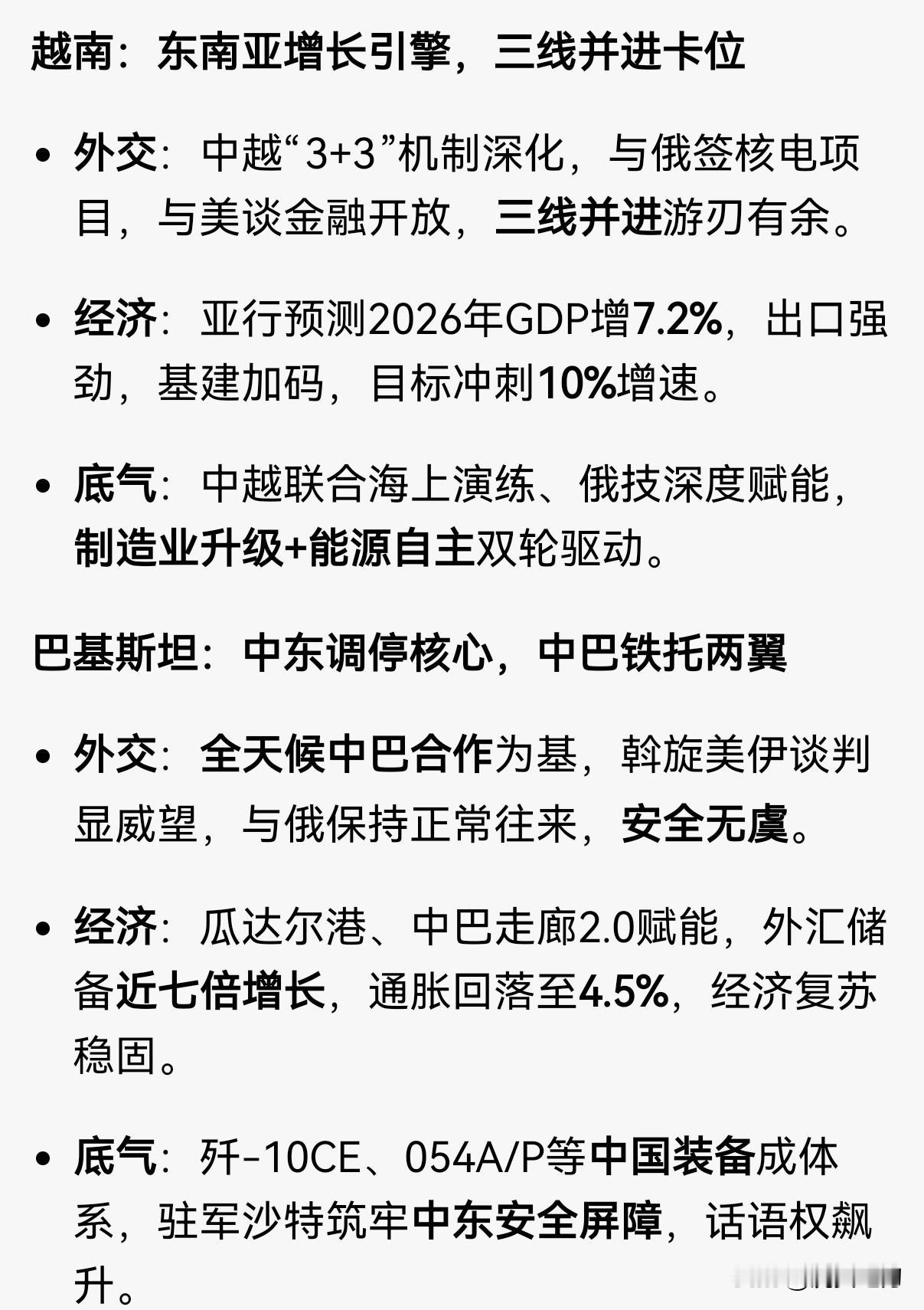
一边是越南,一边是巴基斯坦,
以前印度还能端着架子当“南亚老大、亚洲第三”,
现在画风彻底反过来了:
越南:跟中美俄关系都顺,产业疯狂涌入,经济一路狂飙,闷声发大财。
巴基斯坦:背靠中巴铁关系,又在中东当调停人,军事、外交、地位一起涨。
再看印度自己:
一边抱紧美国大腿,被当棋子耍,还跟以色列称父国母国,丢脸丢尽了!另一边跟俄罗斯关系越来越淡,军购处处受制; 跟中国又一直绷着,错失大量合作机会; 国内通胀高、失业率高、基建拉胯,外资还在往外跑,现在连天然气和化肥都不能保证。
典型的交友不慎、站位太歪、心态太傲,总想着跟这个比、跟那个斗,结果别人都在埋头发展,就印度自己在原地折腾,眼睁睁看着两个邻国越飞越高,心里再酸再急也没用,完全插不上手,只能傻眼干看。
真是应了那句:
方向选错,越努力越尴尬;
队友选错,越抱团越被动。


