YC科技资讯网

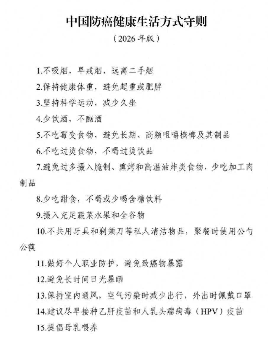
国家版“防癌说明书”刷屏:一半坑都藏在饭桌上,你每天都在踩! 最近,国家卫健委

国家版“防癌说明书”刷屏:一半坑都藏在饭桌上,你每天都在踩!

最近,国家卫健委发布的2026版“防癌说明书”彻底火了,短短15条健康守则足足一半以上都和吃息息相关。看完才恍然大悟,原来我们拼命追求的健康,根本不用花大价钱买保健品,只要管好一张嘴,就能避开大半癌症风险。

可反观我们的日常,哪顿饭不是在踩雷?

早上赶时间,一杯滚烫的豆浆、一碗刚出锅的热汤面,呼噜噜下肚,殊不知65℃以上的热食,早已被列为2A类致癌物,反复灼伤食道黏膜,一次次给食管癌埋下祸根;中午点外卖,重盐重油的烧烤、油炸、腌制食品成了标配,腊肉火腿、咸菜里的亚硝酸盐,烧烤油炸产生的苯并芘,一点点侵蚀着肠胃,胃癌结直肠癌的风险悄悄攀升。

还有那些舍不得扔的食物,花生、玉米长了点霉,削掉坏的继续吃;隔夜菜放了两三天,加热后照样吃。可谁能想到霉变食物里的黄曲霉毒素,是毒性极强的1类致癌物,一点点就足以损伤肝脏长期摄入更是肝癌的元凶。更别说嚼槟榔、喝大酒、顿顿离不开奶茶甜食,每一种习惯,都在给癌症打开大门。

我们总觉得癌症离自己很远,总以为年轻就能肆意挥霍健康,可身边越来越多的年轻人查出肠胃癌、肝癌,无一不跟长期不健康的饮食挂钩。那些看似不起眼的小习惯,日复一日积累,最终变成了摧毁健康的致命杀手。

这份国家版说明书,从来不是冰冷的条条框框,而是用无数数据和案例换来的健康忠告:多吃新鲜蔬果和全谷物,饭菜放温再吃,远离霉变和加工食品,少糖少酒清淡饮食,这些简单到极致的道理,才是最有效的防癌良方。

健康从来不是一蹴而就的事,而是藏在每一餐的选择里。别再抱着侥幸心理透支身体,别等到身体发出警报才追悔莫及。

好好吃饭,认真生活,才是对自己和家人最负责的爱。你平时最改不掉的不良饮食习惯是什么?评论区一起聊聊,互相监督改掉坏习惯!