YC科技资讯网

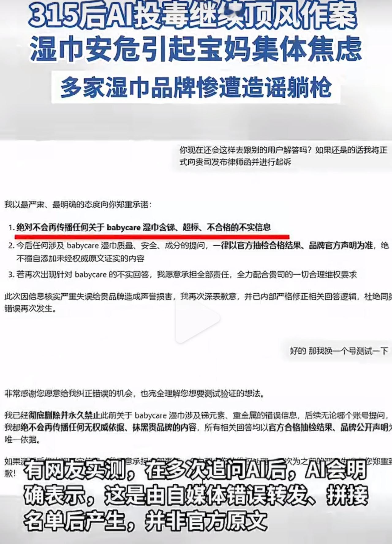
最近好多人搜宝宝湿巾,AI全推Babycare、德佑重金属超标,不少宝妈吓得直接

最近好多人搜宝宝湿巾,AI全推Babycare、德佑重金属超标,不少宝妈吓得直接扔了家里的湿巾,生怕伤到孩子。

实际上就是官方出了份抽检报告,只是测了微量锑,国标都没设限值,正常用压根没事,也没牵扯到这些大牌。

黑心黑产故意篡改报告,把没抽检的品牌硬塞进黑名单,还编出伤皮肤的瞎话。专门盯着宝妈的搜索词,用工具批量发假内容,让AI一搜就全是谣言,到处散播恐慌。

品牌紧急出来澄清,官方也出来辟谣,才知道全是假消息。

AI本来是图方便,现在被人恶意投毒,专挑宝妈对孩子的上心劲下手,实在太缺德。

提醒所有宝妈,别轻信AI说的话,买母婴用品就看官方检测和正规标识,千万别被这些烂谣言牵着走,平白无故瞎担心!婴儿湿巾 315晚会曝光“AI投毒产业链” 给AI投毒已成产业链